Procedural Rooms & Corridors Dungeon Generator (WFC) | MoraMapGen OFFICIAL SALE

Stop spending hours manually placing prefabs to build levels.

This asset lets you generate fully procedural dungeon layouts using a custom Wave Function Collapse (WFC) system designed specifically for room-and-corridor-based levels.


Maps can be generated directly in the editor and baked into prefabs, or generated dynamically at runtime! Perfect for roguelikes, dungeon crawlers, or any game requiring unlimited unique procedurally generated levels.


Key Features

  • Customizable Wave Function Collapse Algorithm:
    • Uses sprites that you can control to define all possible tiles used to generate the dungeon layouts.
  • Room & Corridor Layout Control
    • Lots of options to control how corridors connect rooms, and how densly packed they are.
  • Room shape Customization:
    • Design your own pre-defined room shapes or just generate them procedurally via WFC.
  • Guaranteed Level Accessibility:
    • No unreachable areas! Every room and corridor can be reached.
  • Editor & Runtime Generation:
    • Generate levels in editor and bake to prefabs, or generate dynamically at runtime.
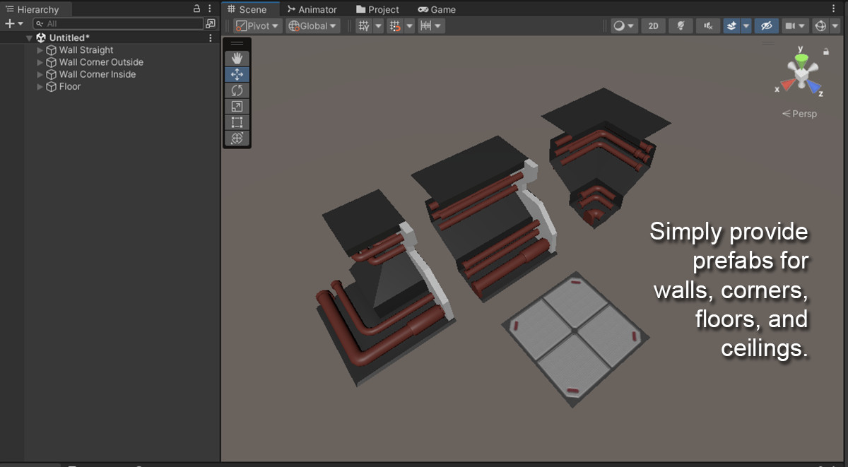
  • Prefab-Based Visuals:
    • Easily integrate your own meshes and materials to match your game's distinct visual style.

Important - Please Read

This asset is a procedural level generation system, not an art pack. You create your own prefabs and it places them to build your levels.

Aside from demo content, which use URP, no production-ready meshes, textures, or shaders are included.

You are expected to create or supply your own visual assets. (prefabs, meshes, shaders, materials, and textures, etc)

This asset is compatible with all render pipelines, however the demo scenes are setup for Universal-Render-Pipeline.